- 
    Type:Build Failure 
- 
    Resolution: Fixed
- 
    Priority:Major - P3 
- 
    Affects Version/s: None
- 
    Component/s: APIs
- 
        Storage Engines, Storage Engines - Foundations
- 
        SE Foundations - 2025-06-20, SE Foundations - 2025-07-04
- 
        8
- 
        0
- 
        v8.0, v7.0
spinlock-pthread-adaptive-test on ubuntu2004-arm64
Host: i-074aa1c0ac7c3d464
Project: wiredtiger
Commit: d2004b9a
Please refer to BF(G) Playbook for instructions on handling BF and BFG tickets as well as Auto-Resolution Rules
Task Logs:
Logs:
[pid:113390]: ERROR: test_backup14.test_backup14.test_backup14 ---------------------------------------------------------------------- [pid:113390]: testtools.testresult.real._StringException: lost connection during test 'test_backup14.test_backup14.test_backup14' ---------------------------------------------------------------------- Ran 13814 tests in 1029.960s
Logs:
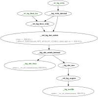
#0 __GI_raise (sig=sig@entry=6) at ../sysdeps/unix/sysv/linux/raise.c:50 #0 __GI_raise (sig=sig@entry=6) at ../sysdeps/unix/sysv/linux/raise.c:50 #1 0x0000ffffb617baac in __GI_abort () at abort.c:79 #2 0x0000ffffb575a5b0 in __wt_abort (session=session@entry=0x7051fcc34000) at /data/mci/4ad4605066a696e1809cdf73a017cf10/wiredtiger/src/os_common/os_abort.c:31 #3 0x0000ffffb57f9440 in __wt_checkpoint_log (session=session@entry=0x7051fcc34000, full=full@entry=true, flags=flags@entry=8, lsnp=lsnp@entry=0x0) at /data/mci/4ad4605066a696e1809cdf73a017cf10/wiredtiger/src/txn/txn_log.c:566 #4 0x0000ffffb56c6c80 in __wti_connection_close (conn=conn@entry=0x7051fe292000) at /data/mci/4ad4605066a696e1809cdf73a017cf10/wiredtiger/src/conn/conn_open.c:129 #5 0x0000ffffb56bada4 in __conn_close (wt_conn=0x7051fe292000, config=<optimized out>) at /data/mci/4ad4605066a696e1809cdf73a017cf10/wiredtiger/src/conn/conn_api.c:1273 #6 0x0000ffffb58fac10 in _wrap_Connection_close (self=<optimized out>, args=<optimized out>) at /data/mci/4ad4605066a696e1809cdf73a017cf10/wiredtiger/cmake_build/lang/python/CMakeFiles/wiredtiger_python.dir/wiredtigerPYTHON_wrap.c:7842 #7 0x0000ffffb64fd58c in cfunction_call (func=0xffffb5aa9620, args=<optimized out>, kwargs=<optimized out>) at ../src/Python-3.10.4/Objects/methodobject.c:552 #8 0x0000ffffb650d22c in _PyObject_Call (tstate=0x7051ffe107e0, callable=0xffffb5aa9620, args=0xffffb380d8c0, kwargs=<optimized out>) at ../src/Python-3.10.4/Objects/call.c:305 #9 PyObject_Call (callable=0xffffb5aa9620, args=0xffffb380d8c0, kwargs=<optimized out>) at ../src/Python-3.10.4/Objects/call.c:317 #10 0x0000ffffb64ebe5c in do_call_core (tstate=<optimized out>, trace_info=0xffffcd04c7d0, func=0xffffb5aa9620, callargs=0xffffb380d8c0, kwdict=0x0) at ../src/Python-3.10.4/Python/ceval.c:5919 #11 _PyEval_EvalFrameDefault (tstate=0x7051ffe107e0, f=<optimized out>, throwflag=<optimized out>) at ../src/Python-3.10.4/Python/ceval.c:4277 #12 0x0000ffffb64fddcc in _PyEval_EvalFrame (tstate=<error reading variable: dwarf2_find_location_expression: Corrupted DWARF expression.>, f=<error reading variable: dwarf2_find_location_expression: Corrupted DWARF expression.>, throwflag=<error reading variable: dwarf2_find_location_expression: Corrupted DWARF expression.>) at ../src/Python-3.10.4/Python/ceval.c:5052 #13 _PyEval_Vector (tstate=0x7051ffe107e0, con=0xffffb5a7dd00, locals=0x0, args=<optimized out>, argcount=<optimized out>, kwnames=<optimized out>) at ../src/Python-3.10.4/Python/ceval.c:5065 #14 _PyFunction_Vectorcall (func=0xffffb5a7dcf0, stack=<optimized out>, nargsf=<optimized out>, kwnames=<optimized out>) at ../src/Python-3.10.4/Objects/call.c:342 #15 0x0000ffffb64e9fd8 in _PyObject_VectorcallTstate (tstate=<optimized out>, callable=<optimized out>, args=<optimized out>, nargsf=<optimized out>, kwnames=0x0) at ../src/Python-3.10.4/Include/cpython/abstract.h:123 #16 PyObject_Vectorcall (callable=<optimized out>, args=<optimized out>, nargsf=<optimized out>, kwnames=0x0) at ../src/Python-3.10.4/Include/cpython/abstract.h:123 #17 call_function (tstate=<optimized out>, trace_info=0xffffcd04c9a0, pp_stack=<synthetic pointer>, oparg=<optimized out>, kwnames=0x0) at ../src/Python-3.10.4/Python/ceval.c:5867 #18 _PyEval_EvalFrameDefault (tstate=0x7051ffe107e0, f=<optimized out>, throwflag=<optimized out>) at ../src/Python-3.10.4/Python/ceval.c:4198 #19 0x0000ffffb650c698 in _PyEval_EvalFrame (tstate=<error reading variable: dwarf2_find_location_expression: Corrupted DWARF expression.>, f=<error reading variable: dwarf2_find_location_expression: Corrupted DWARF expression.>, throwflag=<error reading variable: dwarf2_find_location_expression: Corrupted DWARF expression.>) at ../src/Python-3.10.4/Python/ceval.c:5052 #20 _PyEval_Vector (tstate=0x7051ffe107e0, con=0xffffb5abd130, locals=0x0, args=0xffffb37ba3d8, argcount=<optimized out>, kwnames=<optimized out>) at ../src/Python-3.10.4/Python/ceval.c:5065 #21 _PyFunction_Vectorcall (func=0xffffb5abd120, stack=0xffffb37ba3d8, nargsf=<optimized out>, kwnames=<optimized out>) at ../src/Python-3.10.4/Objects/call.c:342 #22 _PyObject_VectorcallTstate (tstate=0x7051ffe107e0, callable=0xffffb5abd120, args=0xffffb37ba3d8, nargsf=<optimized out>, kwnames=<optimized out>) at ../src/Python-3.10.4/Include/cpython/abstract.h:114 #23 method_vectorcall (method=<optimized out>, args=0xffffb37ba3e0, nargsf=<optimized out>, kwnames=<optimized out>) at ../src/Python-3.10.4/Objects/classobject.c:53 #24 0x0000ffffb64ee114 in _PyObject_VectorcallTstate (tstate=<optimized out>, callable=<optimized out>, args=<optimized out>, nargsf=<optimized out>, kwnames=0x0) at ../src/Python-3.10.4/Include/cpython/abstract.h:123 #25 PyObject_Vectorcall (callable=<optimized out>, args=<optimized out>, nargsf=<optimized out>, kwnames=0x0) at ../src/Python-3.10.4/Include/cpython/abstract.h:123 #26 call_function (tstate=<optimized out>, trace_info=0xffffcd04cbd0, pp_stack=<synthetic pointer>, oparg=<optimized out>, kwnames=0x0) at ../src/Python-3.10.4/Python/ceval.c:5867 #27 _PyEval_EvalFrameDefault (tstate=0x7051ffe107e0, f=<optimized out>, throwflag=<optimized out>) at ../src/Python-3.10.4/Python/ceval.c:4181 #28 0x0000ffffb64fddcc in _PyEval_EvalFrame (tstate=<error reading variable: dwarf2_find_location_expression: Corrupted DWARF expression.>, f=<error reading variable: dwarf2_find_location_expression: Corrupted DWARF expression.>, throwflag=<error reading variable: dwarf2_find_location_expression: Corrupted DWARF expression.>) at ../src/Python-3.10.4/Python/ceval.c:5052 #29 _PyEval_Vector (tstate=0x7051ffe107e0, con=0xffffb5abdd90, locals=0x0, args=<optimized out>, argcount=<optimized out>, kwnames=<optimized out>) at ../src/Python-3.10.4/Python/ceval.c:5065
Logs:
[1748395249:450072][113646:0xffffb787c7c0], test_backup14.test_backup14.test_backup14, WT_CONNECTION.close: [WT_VERB_DEFAULT][ERROR]: __wt_abort, 29: aborting WiredTiger library
Repro Artifacts:
- is depended on by
- 
                    SERVER-95136 Shutdown incorrectly assumes that WT_CONNECTION::close always succeeds -         
- Closed
 
-         
- 
                    WT-13659 failed: spinlock-gcc-test on rhel80 [wiredtiger @ 262c198d] -         
- Closed
 
-         
- 
                    WT-13786 test_incr_backup failed during connection close -         
- Closed
 
-         
- is duplicated by
- 
                    WT-14456 __wt_checkpoint_log fails on connection close -         
- Closed
 
-         
- 
                    WT-14776 test_live_restore04(column): Lost connection during test due to log wrlsn server error EBUSY -         
- Closed
 
-         
- 
                    WT-14780 test_backup10: Abort in checkpoint_log during connection close, triggered by duplicate backup cursor errors -         
- Closed
 
-         
- 
                    WT-14862 failed: data-validation-stress-test-checkpoint-fp-hs-insert-s3 on ubuntu2004 [wiredtiger @ 6f6acf7f] -         
- Closed
 
-         
- is related to
- 
                    WT-14340 Make conn->flags atomic -         
- Closed
 
-         
- 
                    WT-14653 Add logs/stats to reconciliation for tracking HS updates -         
- Closed
 
-         
- 
                    WT-14750 Failure in __wt_page_inmem: "encountered an illegal file format or internal value: 0x0" -         
- Closed
 
-         
- 
                    WT-14848 Fix missing WT_RET in live_restore_fs.c -         
- Closed
 
-         
- 
                    WT-14864 Remove duplicate TSAN warnings from metric script -         
- Closed
 
-         
- 
                    WT-14872 clang-analyzer gives misleading output -         
- Closed
 
-         
- 
                    WT-14919 Coverity analysis defect 175312: Unused value -         
- Closed
 
-         
- 
                    WT-14929 Coverity analysis defect 174890: Resource leak -         
- Closed
 
-         
- 
                    WT-14935 Solve: SUMMARY: ThreadSanitizer: data race /home/ec2-user/work/git/wiredtiger-arm/src/support/mtx_rw.c:168:71 in __read_blocked -         
- Closed
 
-         
- 
                    WT-14980 Disagg table ID namespacing not correctly feature-gated -         
- Closed
 
-         
- 
                    WT-3309 Join cursor and multiple insertion in custom extractor -         
- Closed
 
-         
- 
                    WT-14865 Create a parser script for wiredtiger config string in turtle files -         
- Closed
 
-         
- 
                    WT-15477 Track eviction max stats per database run -         
- Closed
 
-         
- 
                    SERVER-106431 Update version cursor config to new format -         
- Closed
 
-         
- 
                    WT-14317 Create macro which aborts when conn->close() returns an error code -         
- Closed
 
-         
- 
                    WT-14695 Merge page deltas into develop -         
- Closed
 
-         
- 
                    WT-14696 Merge precise checkpoint into develop -         
- Closed
 
-         
- 
                    WT-14697 Merge disagg testing code into develop -         
- Closed
 
-         
- 
                    WT-14698 Merge remaining disagg code into develop -         
- Closed
 
-         
- 
                    WT-14826 Write the prepare timestamp and prepared id to disk with preserve prepared config -         
- Closed
 
-         
- 
                    WT-14828 Ensure we set the prepare id when preparing a transaction if preserve prepare config is on -         
- Closed
 
-         
- 
                    WT-14833 Fix TCMalloc build/propagation for some stress tests -         
- Closed
 
-         
- 
                    WT-14858 Forbid to prepare a transaction before the stable timestamp if preserve_prepare config is on -         
- Closed
 
-         
- 
                    WT-14869 Pack prepared ts and prepared id correctly to cell format and unpack them accordingly -         
- Closed
 
-         
- 
                    WT-14878 Assign prepared id and prepard ts on page deltas -         
- Closed
 
-         
- 
                    WT-14901 Enable all examples regular testing with TSAN by suppressing all the warnings -         
- Closed
 
-         
- 
                    WT-14951 Merge newer disagg code into develop -         
- Closed
 
-         
- 
                    WT-14978 Add diagnostic information to durable timestamp assertion -         
- Closed
 
-         
- 
                    WT-15225 Fix newly created table and drop() EBUSY issue -         
- Closed
 
-         
- 
                    WT-15736 Split "maximum page size seen at eviction" to 3 seperate statistics -         
- Closed
 
-         
- 
                    WT-3039 Enhance logging so new log files no longer need to wait for the previous log file to be synced -         
- Closed
 
-         
- 
                    WT-14837 Add metric to measure execution time of block_first_srch() -         
- Closed
 
-         
- 
                    WT-14727 update the workgen latency metrics to print the bucket count for us, ms and secs -         
- Closed
 
-         
- 
                    WT-14832 Add read operations to test/model -         
- Closed
 
-         
- 
                    WT-9931 Reader took an order of magnitude longer for when all history store records were invisible -         
- Closed
 
-         
- 
                    WT-14719 Update cache workloads to adapt to stat name change for cache_eviction_trigger_clean_reached -         
- Closed
 
-         
- 
                    WT-14896 Failed: s-outdated-fixmes on ~ Infrequent checks [WiredTiger (develop) @ 2b0ed0cf] -         
- Closed
 
-         
- 
                    WT-14946 Disable incompatible tests between disagg and tiered -         
- Closed
 
-         
- 
                    WT-14947 Suppress perf critical warnings -         
- Closed
 
-         
- 
                    WT-14953 test_layered17 spinlock abort - pthread_mutex_lock: (null): Invalid argument -         
- Closed
 
-         
- 
                    WT-14954 Make test_truncate02 more reliable -         
- Closed
 
-         
- 
                    WT-14955 failed: format-failure-configs-test on ubuntu2004 [wiredtiger @ a4f10c8e] -         
- Closed
 
-         
- 
                    WT-14956 AssertionError in test_rollback01.py: no rollback occurred on cursor->next() for disagg -         
- Closed
 
-         
- related to
- 
                    WT-14619 Merge layered tables into develop -         
- Closed
 
-         
- 
                    WT-14667 Understand why connection close may return EBUSY -         
- Open
 
-         
- 
                    WT-14562 Dump all extent list blocks when we do a corrupt block dump -         
- Closed
 
-         
- 
                    WT-15225 Fix newly created table and drop() EBUSY issue -         
- Closed
 
-         
- 
                    WT-14874 Introduce timing_stress option into python testing -         
- Open
 
-         
- 
                    WT-14875 Create a macro to detect check whether a session is default or not -         
- Closed
 
-         
- 
                    WT-12337 Review and fix WT_ASSERTs in packing_inline.h -         
- Closed
 
-         
- 
                    WT-13659 failed: spinlock-gcc-test on rhel80 [wiredtiger @ 262c198d] -         
- Closed
 
-         
- 
                    WT-13985 Did not run a sweep for 60 minutes in test_prepare_hs01 for CS -         
- Closed
 
-         
- 
                    WT-14780 test_backup10: Abort in checkpoint_log during connection close, triggered by duplicate backup cursor errors -         
- Closed
 
-         
- 
                    WT-14862 failed: data-validation-stress-test-checkpoint-fp-hs-insert-s3 on ubuntu2004 [wiredtiger @ 6f6acf7f] -         
- Closed
 
-         
- 
                    WT-13038 task-timed-out: csuite-timestamp-abort-test-s3 on ubuntu2004 -         
- Closed
 
-         
- 
                    WT-13786 test_incr_backup failed during connection close -         
- Closed
 
-         
